En savoir plus sur l'approvisionnement de données SAP SuccessFactors Employee Central
Ce tableau illustre la manière dont certains types de données sont traités lorsque SAP SuccessFactors Employee Central est intégré à Okta.
| Type de données | Description |
|---|---|
| Affectations multiples de tâches | Si vous avez des employés avec des affectations de tâches multiples (soit avec une affectation globale, soit avec une affectation simultanée), Okta les traite de cette manière : Les affectations globales disposent du préfixe person___employment_information_GA1___. Par exemple, person___employment_information_GA1___job_information___job_title. Les affectations standard disposent du préfixe person___employment_information_ST1___job_information. Par exemple, person___employment_information_GA1___job_information___job_title. ST1/ST2 définit la valeur de l'identifiant employment_information.employment_id. Par exemple, employment_information.employment_id=123 est traité comme ST1 et employment_information.employment_id=456 est traité comme ST2. |
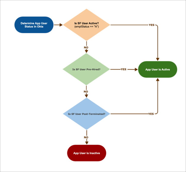
| Statut de l'utilisateur | Le statut d'un utilisateur est obtenu à partir de l'entité Job Information dans Employee Central. Si le champ job_information.emplStatus d'un utilisateur est défini sur A, celui-ci est considéré comme actif dans Okta. Si le statut d'un utilisateur n'est pas actif dans l'entité Job Information, Okta effectue une deuxième vérification sur le champ job_information.start_date de l'utilisateur. Si la date de début de l'utilisateur tombe dans la période de l'intervalle de préembauche, l'utilisateur est identifié comme un utilisateur préembauché actif dans Okta. Okta sélectionne la valeur la plus ancienne enregistrée dans job_information pour chaque utilisateur, et effectue la vérification suivante : now > startDate > now + preHireInterval . Si la condition est vraie, l'utilisateur est considéré comme actif. Si un utilisateur est inactif et qu'il ne passe pas la vérification préalable à l'embauche, une vérification postérieure à l'arrêt est effectuée. Okta sélectionne la valeur la plus récente de *___job_information___start_date (date de début de l'arrêt) et la vérifie en la comparant à inactiveStartDate < (now - postTerminationInterval). Si un utilisateur échoue à toutes les vérifications, il est identifié comme étant inactif et n'est pas importé dans Okta. Le diagramme suivant illustre le workflow de vérification du statut de l'utilisateur Okta :
L'intégration SuccessFactors prend en charge plusieurs statuts d'utilisateur actif, ce qui permet à un administrateur de choisir différents statuts d'utilisateur qui seront considérés comme actifs dans Okta. Le statut par défaut est toujours Actif. Par exemple, Cathy est actuellement en congé payé, mais elle souhaite tout de même accéder à ses applications dans Okta. Grâce à cette fonctionnalité, si le statut de congé payé est défini comme un statut d'utilisateur actif, elle peut accéder à ses applications. Vous pouvez sélectionner les statuts d'utilisateur que vous souhaitez considérer comme actifs lors de la configuration de l'approvisionnement de SuccessFactors. Pour ce faire, dans votre intégration SuccessFactors, accédez à l'onglet Approvisionnement, cliquez sur Dans Okta, puis modifiez la section Général. Cela vous permet de définir les statuts actifs dans Statuts d'utilisation actif. Remarques :
|
| Téléphone et e-mail | Pour le téléphone et l'e-mail, l'entité identifiée comme "isPrimary = true" est mise en correspondance avec le profil utilisateur Okta. Si la fonctionnalité de réécriture est activée, Okta réécrit dans les champs Téléphone et E-mail et définit le type comme Principal. En raison des limitations de l'API, vous ne pouvez mettre à jour que les adresses e-mail d'Okta pour les utilisateurs dont l'e-mail configuré est défini sur Principal et dont le type d'e-mail est actif. Généralement, il s'agit du type Professionnel. |
| Convertir un fournisseur en employé à temps plein | Dans SAP SuccessFactors Employee Central, la conversion d'un fournisseur en employé à temps plein est considérée comme un arrêt d'activité du fournisseur et une nouvelle embauche d'un employé à temps plein.
Lorsque le fournisseur est résilié dans SAP SuccessFactors Employee Central, l'utilisateur est désactivé dans Okta. Cela se produit lors de la prochaine synchronisation des données de l'utilisateur, sauf si vous activez la fonctionnalité post-résiliation. Lorsque l'utilisateur est ajouté en tant qu'employé à temps plein dans SAP SuccessFactors Employee Central, ses données sont importées dans Okta. Les règles de correspondance de l'importation sont utilisées pour faire correspondre l'employé à temps plein SAP SuccessFactors Employee Central nouvellement créé à l'utilisateur Okta désactivé existant. Vous devez toutefois réactiver manuellement l'utilisateur. La réactivation automatique à l'aide de règles de correspondance d'importation n'est pas prise en charge. |

